Leadership, Transparency and Accountability

John Tumwine

Grace Akello

Peter Mwesigwa

Sarah Nansubuga

Sarah Nansubuga

Member, Supervisory Committee

Member, Supervisory Committee

Sarah Nansubuga
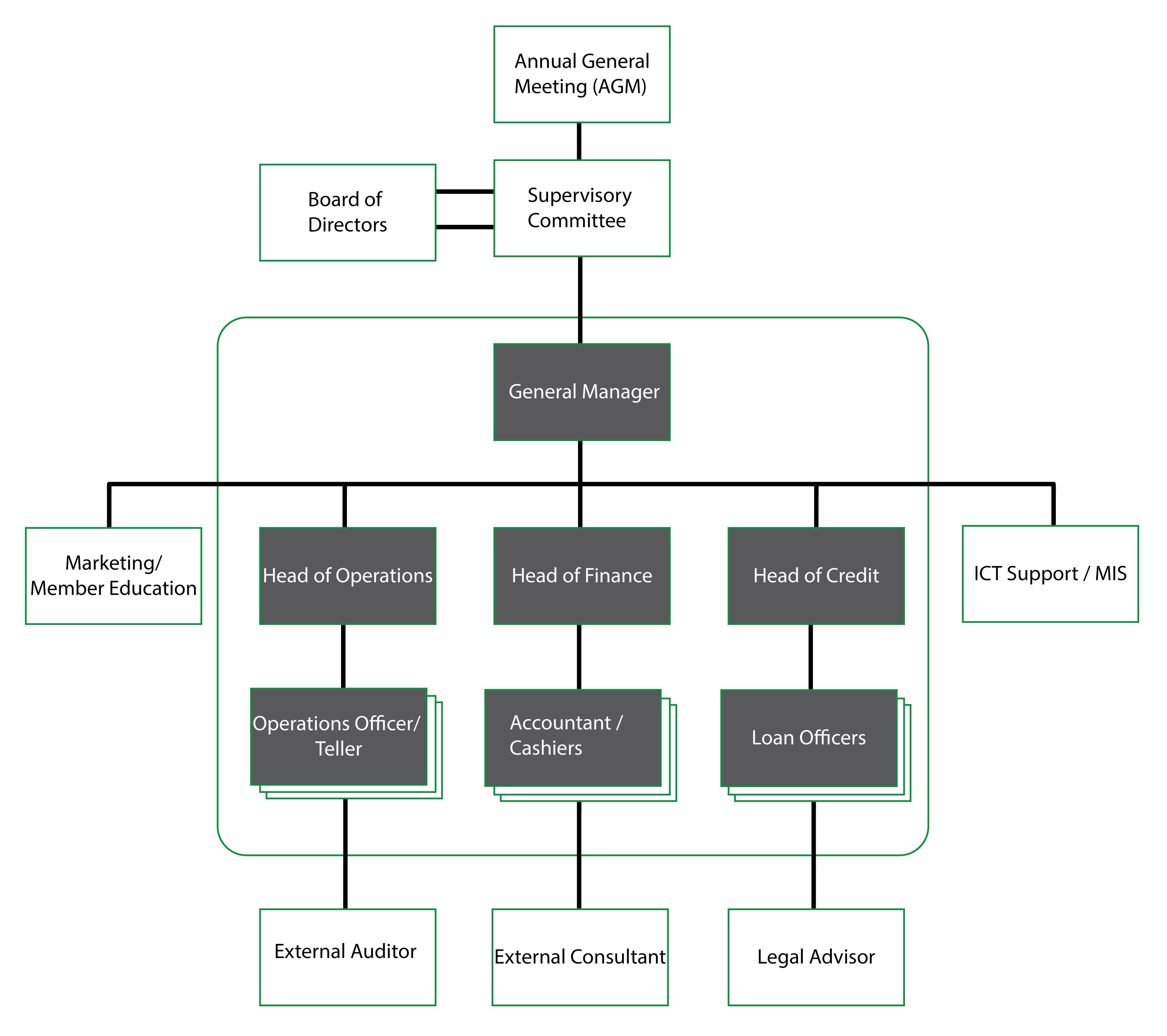
Our governance structure is designed to ensure strategic direction, ethical leadership, and operational transparency across all our programs and initiatives.